【校友服務中心】114學年度第2學期校友返校充電隨班附讀活動將於2月23日開放申請,請大家把握免費學習的機會喔!
親愛的校友您好:
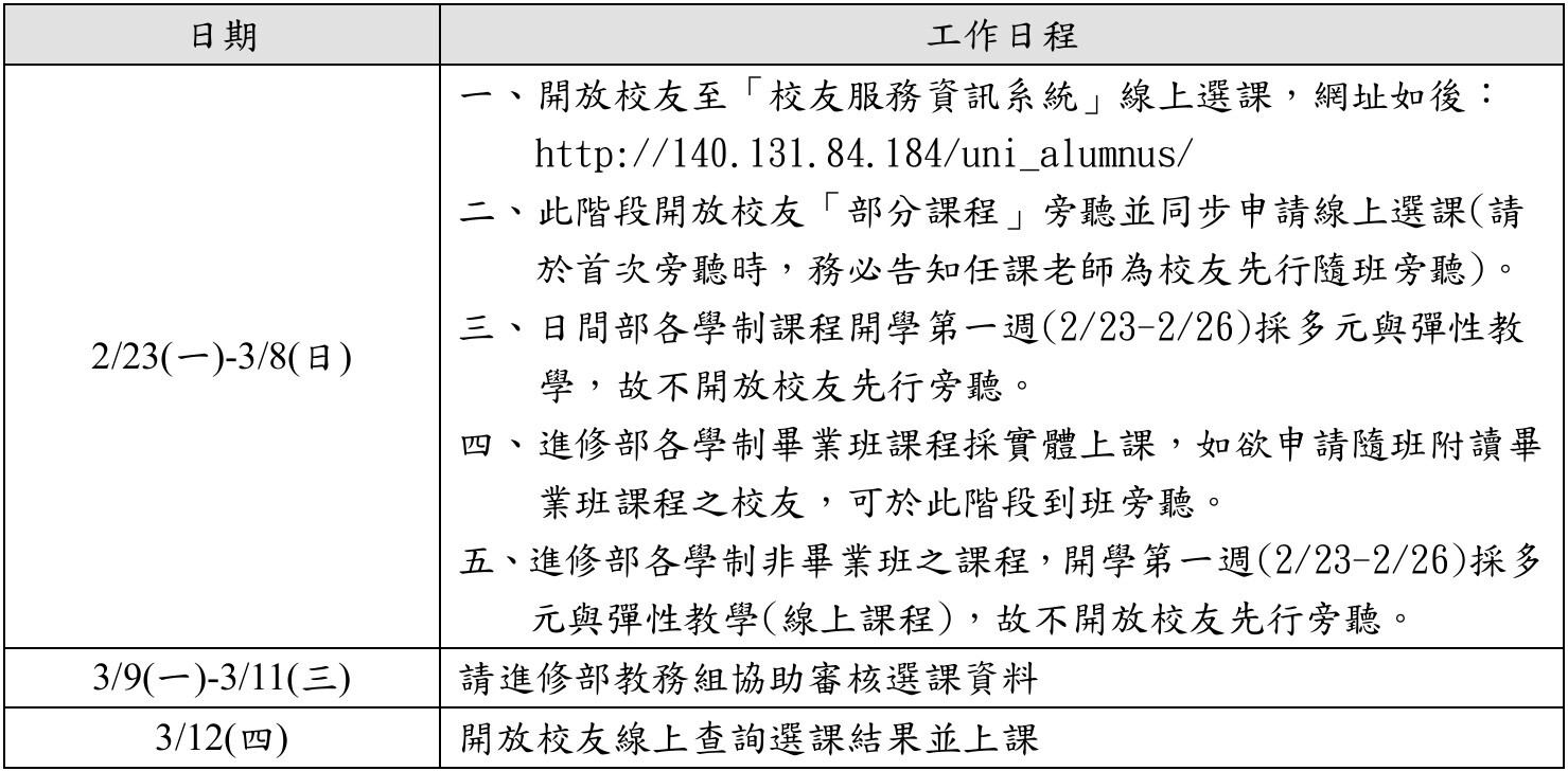
114學年度第2學期校友免費「隨班附讀」於2月23日(星期一)開放部分課程旁聽及同步線上選課,隨班附讀申請時程規劃如表列,歡迎您報名選讀,並請協助分享給校友。
►選課時程如下:
本校已實施「新18週教學」,相關注意事項如下:
- 此階段開放校友「部分課程」旁聽並同步申請線上選課(請於首次旁聽時,務必告知任課老師為校友先行隨班旁聽)。
- 日間部各學制課程開學第一週(2/23-2/26)採多元與彈性教學,故不開放校友先行旁聽。
- 進修部各學制畢業班課程採實體上課,如欲申請隨班附讀畢業班課程之校友,可於此階段到班旁聽。
- 進修部各學制非畢業班之課程,開學第一週(2/23-2/26)採多元與彈性教學(線上課程),故不開放校友先行旁聽。
隨班附讀流程資訊化,欲申請「上課時數證明」者,請於選課時,於系統中申請;出席情況亦調整為老師於「教師課程資訊系統」
進行,校友不需至進修部教務組領取紙本上課證。
更多選課注意事項,請詳閱下列說明:
一、申請時間:115年2月23日(星期一)起至3月8日(星期日)止。
二、申請單位:職發處校友服務中心。
三、申請方式:
(一)請至「校友服務資訊系統」,完成線上註冊後,進行線上選課(請參閱附件1),註冊網址:http://140.131.84.184/uni_alumnus/。
(二)如欲申請「上課時數證明」者,請於「選課申請清單」中勾選「申請上課時數證明」欄位(如下圖所示),且需出席上課達2/3時數
以上者,進修部教務組將通知並核發放上課時數證明(非學分證明),更詳細之選課步驟說明,請參閱附件2。
四、費用:課程完全免費。
五、選課注意事項:
(一)若需採買教科書及相關用品等,須視公告之選課結果,並請審慎衡量及評估。
(二)隨班附讀仍須考量教室座位限制,以在校學生優先,敬請體諒包涵。
(三)為兼顧教學品質,修課人數達該課程之修課上限,即不開放附讀,報名順序以申請之優先順序安排。
(四)欲修讀應日系必修課程之校友,須先取得日檢證照(請參閱下表),方可修課;唯日語部份課程採能力分班,其須對應之日檢證照由
應日系核定是否符合選讀資格。

(五)為守護大家健康,如有發燒及確診個案,請勿到校上課。
(六)財金系開設之「財富傳承規劃」及「全方位理財規劃」課程為AFP/CFP教育訓練課程,校友僅可免費上課,無法取得教育訓練證明;
若需正式AFP/CFP教育訓練證明者,請於115年2月23日(星期一)至3月 6日(星期五)晚上8點前,至本校推廣中心
(02-2257-6167#1218、1293)申請以學分班方式修讀,待完成修課時數與成績考核通過,方可取得證明。
六、校友可查詢欲修讀課程內容之操作步驟,請參閱附件3。
七、有關課程之上課時間、大樓代號及位置,請參閱附件4。
八、「選課結果」及「隨班附讀學號」將於3月12日(星期四)於校友服務資訊系統-線上選課之「選課申請清單」公告(如下圖所示)。
如有疑問請洽詢校友服務中心(02)2257-6167#1278、1378。

註:如校友選讀課程為遠距教學課程,可依「隨班附讀學號」登入「致理數位學院」進行修讀,數位學院之帳號及密碼皆為隨班附讀學號。
九、確認選課成功後,請於首次上課時,務必告知任課老師為校友隨班附讀,如在選課時有申請上課時數證明者,請協助提醒老師至
「教師課程資訊系統」進行線上點名。
十、自113學年度第2學期起,本校停車進出管理改由智慧停車辨識系統之方式實施,如校友需申請停車,請務必至進修部行政組申請,
相關停車說明如下:

十一、請於本學期期中考試週繳交心得報告與問卷,詳如附件5。
感謝您的參與,如有任何疑問,請與校友服務中心聯繫,謝謝!
電話:2257-6167#1278 傳真:6621-8586
E-mail:s204@mail.chihlee.edu.tw



